website page counter

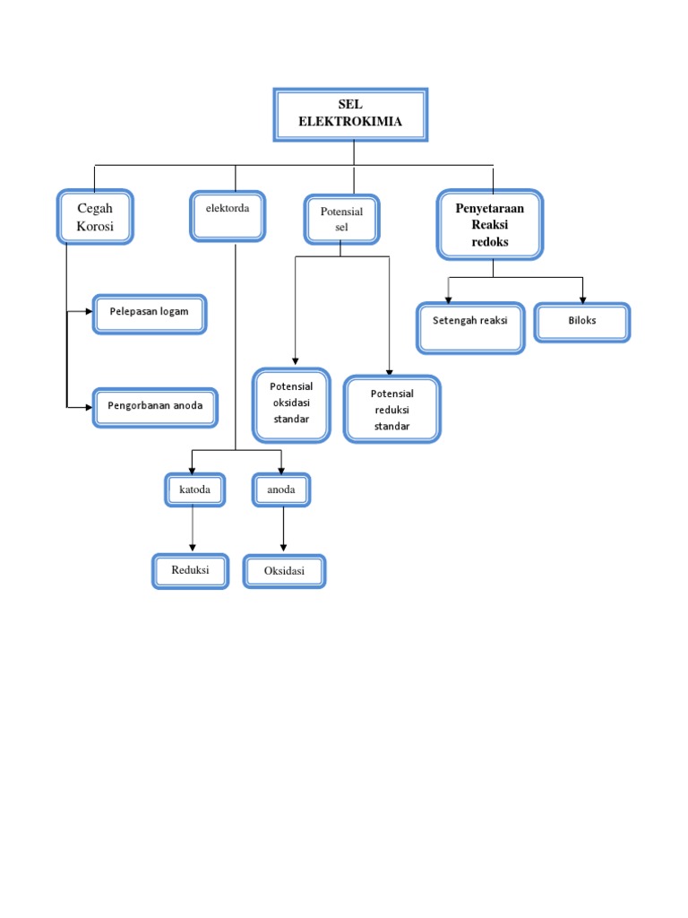
Peta Konsep Reaksi Redoks Dan Elektrokimia

Best image references website

Peta Konsep Reaksi Redoks Dan Elektrokimia.

Doc Peta Konsep Elektrokimia Anggun Daj Academia Edu
Doc Peta Konsep Elektrokimia Anggun Daj Academia Edu from www.academia.edu

close