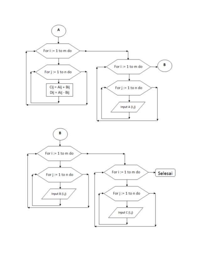
Flowchart Penjumlahan Matriks 3x2. Contoh soal algoritma penjumlahan dan pengurangan matriks nah agar tidak lupa saya mengingatkan jadi sebuah algoritma adalah urutan langkah langkah logis penyelesaian masalah yang disusun secara sistematis dan logis kata logis merupakan kata kunci dalam algoritma urutan logis langkah langkah dalam algoritma harus dapat ditentukan dengan. Untuk mengalikan dua matriks jumlah kolom matriks pertama harus sama dengan jumlah baris matriks kedua.
Berbagi ke twitter berbagi ke facebook bagikan ke pinterest. Flowchart pengurangan ke dua matriks tersebut. Misalnya jika a adalah sebuah matriks 4 x 3 dan b adalah sebuah matriks 2 x 2 soal tersebut tidak bisa dijawab.
Kirimkan ini lewat email blogthis.
Untuk mengalikan dua matriks jumlah kolom matriks pertama harus sama dengan jumlah baris matriks kedua. Program perkalian matriks bentuk perkalian matriks logika perkalian matriks. Flowchart untuk matriks berikut ini adalah bentuk flowchart dari matriks diatas. Jika kedua hal ini tidak dipenuhi baik untuk a b 1 maupun b 1 a soal tersebut tidak memiliki jawaban.
